
Liikkuva saaristo -hanke
Liikunta- ja hyvinvointineuvonnan kehittäminen kolmessa kunnassa Vehmaa, Taivassalo ja Kustavi.
Toteutus: 1.8.2025–31.7.2026
Hanke lyhyesti
Liikkuva Saaristo -hankkeen ensisijaisena tavoitteena oli kehittää ja pilotoida liikunta- ja hyvinvointineuvontaa Taivassalossa, Kustavissa ja Vehmaalla.
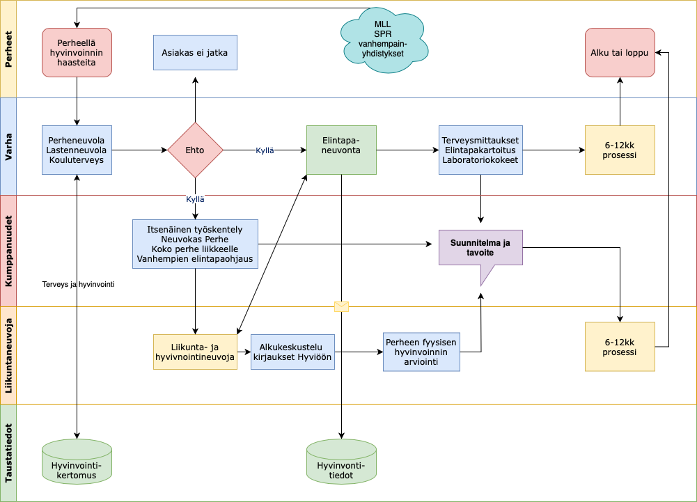
Hankkeen tavoitteet ja tuotokset
- Toimintamalli liikunta- ja hyvinvointineuvonnan toteuttamiselle
- lähtökohtina olivat tulevaisuuden visiointi, kustannustehokkuus ja vaikuttavuus
- toimintamalli on kuvattuna tällä sivulla, ammattilaisaineistot ovat kuvattuina prosesseina IMS-järjestelmässä, sivun oikeasta laidasta löytyvät kuvakaappaukset eri ikäryhmien kuvauksista IMS:ssä
- Liikuntapalvelutarjotin
- tämä integroitiin osaksi Varhan lakisääteistä kokonaisuutta
- PTV = kuntien kuvaamat asiakaslähtöiset palvelut ja asiakaskanavat
- koulutettiin kolmannen sektorin toimijat ja kerättiin tiedot palveluista kolmesta kunnasta (Kustavi, Taivassalo, Vehmaa) yhdistysilloissa
- tuotokset löytyvät kevään 2026 aikana Hyvinvointiopastajasta.
- Kuntien yhteinen liikuntaneuvoja
- toteutettiin kolme eri pilottia, joissa oli yhteensä 40 osallistujaa
- hyödynnettiin innovatiivisesti teknologiaa mm. senioritabletit etäohjauksessa
- vaikuttavuuden arviointi tehtiin FT-opiskelijan toimesta
- toimintamalli rakentui hyvistä käytänteistä asiakaspalautteen pohjalta
- Liikuntapaikkojen saavutettavuus
- hankeen aikana osallistujat tutustuivat eri liikunta- hyvinvointia tuottaviin liikuntapaikkoihin ja virkistysalueisiin
- saavutettavuudessa tarkasteltiin erityisesti esteettömyyttä, kuntien nettisivujen ajantasaista sisältöä ja hyvinvointiopastajan merkitystä paikkojen ja alueiden löytämisessä ja ohjaamisessa vrt elintapaohjaaja/Varha ja liikunta- ja hyvinvointineuvoja.
- Vahvistetaan viestintää ja sidosryhmäyhteistyötä
- hankkeen aikana toteutettiin kolmen kunnan yhteinen yhdistysrekisteri yhteystietoineen, tämä on käytössä kaikilla 85:llä yhdistyksellä ja kokonaisuudesta on tehty myös sähköinen versio, joka löytyy täältä ➜
- hankekuntien toimijoita osallistettiin kokonaisuuden kehittämiseen ja heitä koulutettiin ja hyödynnettiin mm. HYVE-kavereina ikääntyneiden tukena etäohjaustilanteissa asiakkaan kotona
- hankkeen ympärillä oli iso verkosto kumppanuuksia, jotka on kirjattu sivun oikeaan laitaan
Kohderyhminä työikäiset, ikääntyneet, perheet:
- Työttömät työikäiset, kotoutujat, maahanmuuttaneet ja henkilöt, joiden elämäntilanteeseen on tulossa muutoksia, esimerkiksi kausityön päättymisen jälkeen. Lisäksi osa-aikatyössä ja määräaikaisessa työssä olevat ja jaksamiseen tukea tarvitsevat.
- Ikääntyneet kotona asuvat, joiden toimintakyky on alentunut. Tavoitteena on tukea turvallista kotona asumista kotona annettavan, lähi- ja etäohjauksena toteutettavan liikunta- ja hyvinvointineuvonnan avulla.
- Perheiden isät ja äidit, vanhemmat, erityisesti esidiabeetikot ja ylipainon kanssa kamppailevat.

Ketterät kokeilut ja innovatiivisuus avainasemassa
- Hankkeen aikana kokeilimme uutta teknologiaa ja toimimme innovatiivisesti. Pyrimme palvelussa ketterään toimintaan, ilman raskaita rakenteita. Teknologiaratkaisuista mainittakoon Arterin palvelut koko toimintamallin kuvaamiseen IMS-järjestelmän avulla, Digihappyn senioritablettipalvelu ikääntyneiden etäohjauksessa, Inbody-mittaukset ja Firstbeatin 3 kk:n hyvinvointianalyysit työikäisten prosesseissa.
- Ikääntyneille liikuntaohjaus toteuttiin lähi- ja etäohjauksen hybridimallilla. Lähiohjaus motivoi ja toi henkilökohtaisen siteen, ja etäohjaus puolestaan loi helppouden, toi ryhmähengen ja optimoi resursoinnin. Selvitysten jälkeen valitsimme etäohjaukseen Digihappy-tabletit. Digihappylta saimme kaiken valmiina palveluna; helppokäyttöiseksi muokatun tabletin, liittymän, jalustan, videopuheluapin ja muut ikääntyneen hyvinvointia tukevat apit.
Lisäksi palveluun sisältyivät käyttöönotto, koulutus, it-tuki ja tutkimuskonsultointi. Ryhmä- ja yksilöjumpat ovat helppo toteuttaa Digihappylla. Videopuhelut, avautuivat tabletilla haluttaessa ilman kosketusta. Myös perheenjäsen saattoi omalla kännykällään soittaa videopuhelun seniorin tablettiin. Tabletissa oli lisäksi esimerkiksi YleAreena, radiot, Digihappy-muistipeli, pasianssi ja rentoutusappi.
- Teimme ikääntyneiden hankkeessa laajasti verkostoyhteistyötä. Kuntien kirjastot mahdollistivat ikääntyneen tablettiin maksuttomat äänikirjat Celian apilla, joka on tarkoitettu kaikille, joilla on lukemiseste. Vakka-Suomen Sanomat mahdollisti tablettiin paikallislehden.
- Yhteistyö läheisten ja vapaaehtoisten kanssa oli arvokas voimavara ikääntyneiden palveluissa. Loimme alusta alkaen aktiivisen yhteistyön ikääntyneen tukihenkilöiden kanssa, mikä auttoi lähi- ja etäneuvonnan toteutumisessa. Loimme yhteistä tekemisen paloa innostavalla viestinnällä ja koulutuksella sekä hyvällä vuorovaikutuksella.
- Prosessin toimintamallin ja eri vaiheiden kuvaaminen oli tärkeää. Näin mahdollistimme työn jatkumisen, vaikka henkilöt vaihtuisivat. Yhteistyökumppaniksemme valikoitui Arter ja järjestelmäksi IMS. Yhteinen alusta, Arterin IMS, mahdollistaa sujuvan vuoropuhelun mm. muun muassa Varhan hyvinvointialueen toimijoiden ja kolmen mukana olevan kunnan kanssa. Näin kaikki voivat hakea eri segmenttien prosessikuvaukset (palvelupolut) yhteiseltä alustalta.
Arterin IMS oli jo käytössä monilla hyvinvointialueilla, myös Varsinais-Suomessa. Yhteinen alusta mahdollisti samanaikaisen prosessien tarkastelun, yhteisen kuvaamisen ja ymmärryksen lisäämisen, sekä toimi asiakasohjaustyön apuna. Muokkaukset sujuivat helposti ja saavuttivat kaikki toimijat. Ajastettavat tarkasteluvälit pitivät huolen toimintamallin ajantasaisuudesta. Vaiheiden kuvaukset selkiyttivät roolit ja vastuut.
- Paikkakuntakohtaiset erityispiirteet huomioitiin hankkeen toteuttamisessa (mm. kolmen kunnan väestörakenne). Huomioituna oli myös olemassa oleva data eri tietokannoista.
- Arviointi ja seuranta oli tärkeää, eli suunniteltiin, toteutettiin, arvioitiin ja kehitetiin, jotta saimme toiminnasta pysyvän mallin kuntien käyttöön. Tähän työhön hyödynsime muun muassa Digihappyn ammattilaisia ja teimme tutkimuksen hankkeen vaikuttavuudesta erityisesti teknologian hyödyntämisen näkökulmasta.
Jatkuvuuden hallinta
PDCA prosessikaavio
PDCA-malli ja sen hyödyntäminen Liikkuva Saaristo -hankkeessa. Toimintamallin jatkumisen, kehittämisen, kirkastamisen ja timantin syntymisen luo jatkuva parantaminen.
Yleisimmät väärinymmärrykset jatkuvan parantamisen PDCA-mallin hyödyntämisestä:
- Check- ja Act-kohdat jäävät helposti väliin → Juuri näissä vaiheissa oppiminen tapahtuu. Ilman tarkistamista et tiedä, toimiiko muutos. Ilman vakiinnuttamista hyvä idea unohtuu.
- PDCA-mallia on hyödynnetty vain kerran → PDCA ei ole kertaluontoinen projekti, vaan jatkuva sykli. Jokainen parannus johtaa uuteen havaintoon ja sitä kautta uuteen kierrokseen.
- Suunnitteluun ei ole aikaa, mennään suoraan tekemiseen → Ilman kunnollista suunnittelua kehittäminen perustuu arvailuun – ja se harvoin johtaa toivottuun lopputulokseen.
- Kukaan ei katso kokonaisuutta ja kehitystyö lipsuu osa-optimoinnin puolelle → Myös kehitystyö tarvitsee suuntaa. Ilman selkeää vastuuhenkilöä vaarana on osaoptimointi – kehitetään yksittäisiä prosesseja ilman, että kokonaisuus paranee.
Jatkuva parantaminen vaatii yhteistä tahtotilaa ja koordinaatiota!
Vinkit jatkuvaan parantamiseen Liikkuva Saaristo hankkeessa
- Aloita pienestä. Valitse yksi konkreettinen kehityskohde – esimerkiksi usein toistuva ongelma tai palaute liikunta- ja hyvinvointineuvonnassa
- Käy PDCA-sykli läpi askel kerrallaan. Dokumentoi havaintosi ja opit.
- Ota mukaan ne, joita muutos koskee. Osallistaminen tuo käytännön näkökulmaa ja sitouttaa paremmin.
- Tee kehittämisestä jatkuvaa. Luo käytäntöjä prosessiin, jotka tukevat säännöllistä havainnointia ja parantamista. Liikunta- ja hyvinvointineuvonta koostuu useista eri toimenpiteistä asiakkaan kanssa. Pysähdy aina pohtimaan: miten meni omasta mielestä?
Lähde: Tekstissä on hyödynnetty hankkeen yhteistyökumppanin Arterin jatkuvan parantamisen aineistoa. Uutiskirje 2/2026, Arter/markkinointi

Lisätietoja hankkeesta
Elina Rautanen
Liikunta- ja hyvinvointineuvonnan kehittäjä
elina.rautanen@taivassalo.fi
puh. 044 387 3627
Liikkuva Saaristo -hanke (Kustavi, Taivassalo, Vehmaa)
Suomi liikkeelle -ohjelma / Aluehallintovirasto










